Feature

Water: Conserving This Precious Resource

I recall quite clearly my first introduction to Amory Lovins. It was 1980, in Abiquiu, New Mexico. Amory was speaking at the annual Life Technics Conference at Ghost Ranch. Amory was then—as he is now—an energy guru, but his message that day was not primarily about energy. He made the point that dealing with our energy woes was relatively easy; it just involved implementing the right energy conservation strategies, which—by the way—also saved a whole lot of money. The bigger, more difficult challenges we face, he argued, dealt with water.

Today, some 17 years later, we can see just how complex these challenges are. We’re sucking the Colorado River and Rio Grande dry, leaving thousands of rural Mexicans without adequate water and destroying vital ecosystems. While the most glaring water pollution problems of the 1960s and ’70s are gone—such as the 300 million gallons of sewage per day that St. Louis pumped into the Mississippi River until 1968, the Cuyahoga River catching on fire in 1969, and a nearly lifeless Lake Erie in the 1970s—there remain more complex pollution problems in our rivers, streams, lakes, and estuaries, which some experts consider to be as significant—problems like mercury and PCB contamination.

Groundwater levels in the High Plains Aquifer or Ogalalla, which stretches from South Dakota to Texas and accounts for 30% of irrigation in the United States, have dropped more than one hundred feet in some areas since 1940. During the 1960s and ’70s, groundwater levels in parts of the San Joaquin Valley of California declined hundreds of feet due to withdrawals for irrigation. The Central Valley Aquifer there, which supports the most productive farmland in the world, has lost some 20 million acre-feet (25 billion m3) of storage capacity, because the clay aquifer compressed irreversibly—this is nearly half the reservoir volume we have created in California through billions of dollars of waterworks projects. Eighty-five percent of the Superfund sites in the U.S. involve groundwater contamination, yet non-point-source pollutants (such as runoff from agricultural and urban areas) are considered a bigger overall threat today. And we are continuing to lose ecologically important wetlands at a rate of several hundred thousand acres per year, despite recent efforts to implement a “no-net-loss” wetlands policy.

A number of past articles in EBN have addressed strategies for protecting water quality, including our feature articles on stormwater runoff (Vol. 3, No. 5), on-site wastewater treatment (Vol. 3, No. 2), ecological wastewater treatment (Vol. 5, No. 4), disposal of pressure-treated wood (Vol. 6, No. 3), rainwater harvesting (Vol. 6, No. 5), and alternatives to lawns (Vol. 2, No. 4). Back issues through Vol. 6, No. 4 are now available on the E Build Library CD-ROM—for details, see the tear-off subscription form in this issue, or call our office. This article provides a brief introduction to what we, as architects, developers, builders, and planners, can do to protect our water resource in a different way: by reducing water consumption.

 

The U.S. Water Supply

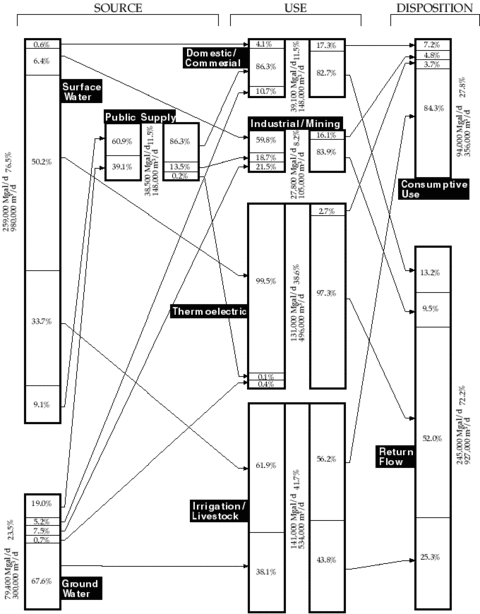
The United States currently withdraws roughly 340 billion gallons (1.3 billion m3) of fresh water per day from streams, reservoirs, and wells for use in homes, cities, farms, and industries, according to the United States Geological Survey (USGS). These withdrawals represent roughly one-quarter of the nation’s “renewable” fresh water supply—the renewable water supply is defined as the difference between precipitation and evaporation on a given area, or the net streamflow from the land to the oceans. Of these withdrawals, 65% of the water is returned to the natural water system after non-consumptive uses, such as cooling for power plants.

As noted above, our water use is not limited to the renewable supply. Annual withdrawals from aquifers significantly exceed the annual recharge rate in some areas of the country.

Even if groundwater is not being used, withdrawing too much of a river can spell disaster downstream. This has happened with the Colorado River, which is now totally used up much of the year by the time it reaches Mexico’s Gulf of California. Also, the state of California is using 4 million acre-feet per year (4.9 billion m3) of Colorado River water more than it owns water rights to.

As upstream states begin to use the water they own rights to, there will be a lot less for California. In addition to using more Colorado River water than it has rights to, California captures more than half of the annual freshwater runoff in 1,300 reservoirs. This water is delivered to agricultural and urban users by a huge network of aqueducts and pipelines. In the lower 48 states, only 9% of river miles are undammed according to the USGS. All this has a tremendous impact on migrating fish and the wetland and estuarian ecosystems that rely on the regular flow of surface waters.

Eighty-five percent of domestic and commercial water use (those uses that architects, planners, and developers have some control over) comes from the “public water supply,” which is defined as both public and private water systems that serve 25 or more people or have 15 or more hook-ups. In 1990, the public water supply totaled 38.5 billion gallons per day (146 million m3/day). Sixty-one percent of this public water supply comes from surface waters; 39% from groundwater, as shown in the figure below. Approximately 83% of this public water supply ends up being returned to surface waters after use; 17% is consumed.

 

Water Conservation: The Key to Sustainability

Ensuring a long-term sustainable water supply in the United States should start with conservation. Indeed, it already has. More water-efficient irrigation practices have been responsible for slowing aquifer depletion in California’s San Joaquin Valley and in the High Plains of western Kansas and Nebraska. More efficient steam turbines at power plants are converting more of the energy in pressurized steam into electricity and thus using up less water in the cooling towers. According to Sandra Postel in Last Oasis, industry in the U.S. is using 36% less water today than it did in 1950, even while industrial output has risen 3.7-fold. This improvement is largely due to increasing reuse of water in industrial systems—which turns out to be the least expensive way to comply with stringent pollution-control regulations for effluent water. But we still have a long way to go. The rapidly increasing U.S. population and a continuing population shift to more arid parts of the country ensure that the nation’s water supplies will continue to be under pressure.

A number of key water conservation technologies and strategies are described below, along with relevant information on performance and developments.

 

Ultra-low-flush toilets

The Mister Miser residential urinal is inconspicuously inset in the wall—and it uses only 10 ounces of water per flush!

Source: Mister Miser
Toilet flushing is the largest single use of water in residential and commercial buildings, accounting for some 4.8 billion gallons (18 million m3) of water per day, according to the U.S. Environmental Protection Agency (EPA). Since January 1, 1994, the Energy Policy Act of 1992 has required that all new residential toilets must use no more than 1.6 gallons per flush (6 liters per flush). Some higher-water-use toilets (3.5 gpf—13 lpf) were permitted for certain commercial applications until January 1, 1997, but today, all toilets manufactured in the U.S. must meet the 1.6 gpf limit (though existing inventories can still be sold). As older toilets, which consume an average of about 4 gpf (15 lpf) and can range as high as 8 gpf (30 lpf, continue to turn over, spurred in some areas by water conservation retrofit programs, overall water use for toilet flushing should drop considerably.

To meet the new water-consumption standard and still achieve adequate flushing performance, manufacturers have almost universally had to redesign the bowl. When gallons of water were used per flush, according to Warren Liebold of the New York City Department of Environmental Protection, the bowl design didn’t have to be that sophisticated—enough water was used to flush out the waste. Changes included reducing the amount of standing water, improving the flow path, and glazing more of the trapway to reduce friction.

The approach taken with the toilet tank, however, differed quite a bit among the manufacturers: some kept the tank basically the same but added an internal “dam” to withhold all but 1.6 gallons for each flush; others installed special early-closure flappers in their existing tanks to permit only the 1.6 gallons to flow out of the tank during a flush; and some redesigned their tank from top to bottom.

The city of New York recently completed a multi-year toilet replacement program in which $300 million was spent to replace 1.34 million toilets. The city estimates that the program is saving 60-80 million gallons of water per day (230,000 to 300,000 m3), according to Liebold. Eighty percent of these toilet replacements were in multi-family apartment buildings. The City considered this a “capital project” on the theory that it was a long-term project like a dam or a water-treatment facility. “Since it is offsetting a supply-side capital investment, it is treated equally,” said Liebold. He told EBN that the city tried to recycle the toilets collected through the program, but there was no demand for the aggregate produced from grinding the toilets, so they were landfilled instead.

Preliminary results from an ongoing survey of residential water use, which is being funded by the American Water Works Association Research Foundation (AWWARF), indicates that replacing older toilets with ultra-low-flush (ULF) models should yield about a 44% reduction in water use for toilet flushing. For homes, this should translate into more than 10% overall savings in residential water use. With the New York City retrofit program, extensive monitoring was done in 70 apartment buildings, and they found a remarkable 29% reduction in average total water use for the buildings. The buildings that started out with the highest water consumption rates achieved the greatest savings, which indicates, according to Liebold, that in addition to using a lot of water for each flush, the old toilets in these buildings were leaking.

Criticism has often been leveled at the new generation of ULF toilets, suggesting that they don’t really save water, because they have to be flushed twice. The AWWARF study cited above, however, shows this not to be the case. Examining more than 130,000 individual toilet flushes from 584 residences in six cities, the study found that while the mean frequency of flushes does increase slightly with ULF toilets, the net effect is very small, and the overall conservation benefit of ULF toilets is not significantly reduced.

The inconvenience of occasionally having to flush twice or clean the toilet bowl more frequently has fueled some backlash against the 1.6 gpf standards in the Energy Policy Act of 1992. Representative Joe Knollenberg of Michigan is leading a crusade to repeal the water conservation provisions of the Act (see page 2). While the effort has so far failed to pass out of committee, it has gained considerable support in the Republican-controlled House, and water conservation experts are concerned that water conservation standards could be weakened.

While the U.S. should achieve water savings for many years through the gradual replacement of older toilets with new models (assuming the 1.6 gpf standard remains in place), toilet technology continues to advance. A number of pressure-assisted toilets use considerably less than 1.6 gpf. For example, Microphor’s Trimline Microflush toilet, for example, is compressed-air-assisted and uses just 0.6 gpf (2.2 lpf).

Chart showing 1990 U.S. water sources, uses, and disposition (what happens to it).

Source: U.S. Geological Survey
Mister Miser of Quincy, Illinois has introduced a unique residential urinal that uses just 10 ounces (0.3 l) of water per flush. This is the only urinal specially designed for residential uses that EBN has come across—it may be appropriate for certain commercial-building applications as well. The urinal is made of ABS plastic, is installed by insetting it between 2x4 studs in a bathroom wall, hinges down for use, and is spray-flushed after closure. When not in use, it doesn’t look like a urinal, so is acceptable in homes. John Calvert noted that women are their major customers, primarily due to cleanliness, sanitation, and “wet seat” concerns.

Scott Chaplin, of the Rocky Mountain Institute, has been following several other developments with water-conserving toilets. Dual-flush toilets, which are in widespread use in Australia, use 40% less water than 1.6 gpf models common here. Kohler now offers two toilet models with dual flushing capabilities (1.6 or 1.1 gpf—6 or 4 lpf). With these toilets, the lower setting can be used when flushing urine alone, while the higher setting can be used when fecal matter also needs to be flushed.

Outside Stockholm, Sweden, researchers are experimenting with urine-separating toilets—the high-nitrogen urine is provided to area farmers. (Urine does not have the bacteria and potential pathogen concerns that fecal matter has.) This is one way of making use of the nutrients contained in wastewater. According to a study cited in Last Oasis, it takes 53 million barrels of oil (8.4 million m3), worth more than $1 billion, to synthesize nitrogen fertilizers comparable to nutrients flushed down toilets in the U.S. annually.

 

Low-flow showerheads

ETL’s Spa 2001 showerhead uses a venturi design to provide a satisfying, pulsating shower without risk of clogging.

Source: Energy Technology Labs
Showers account for roughly 20% of residential indoor water use, according to the EPA. Standards in the Energy Policy Act of 1992 mandated that, beginning in 1994, showerheads could use no more than 2.5 gallons (9.5 liters) per minute at 80 psi (552 kPa) of water pressure. While actual water use in showers is much more variable than water use for toilet flushing (because people take showers of different lengths and rarely use a shower at full-flow), substantial savings are being measured in homes that have installed low-flow showerheads. The AWWARF study cited above found that replacement of older showerheads with low-flow models should result in roughly 22% savings in water used for showering.

The Niagara Conservation Corporation produces the highest-rated low-flow showerhead, according to a recent survey of water efficiency professionals commissioned by the Conservation Commission of the American Water Works Association. This Niagara Earth model is highly uniform in output over a wide range of water pressures, according to company president Bill Cutler, ranging from 2.1 gpm at 20 psi to 2.5 gpm at 80 psi (8 lpm at 138 kPa to 9.5 lpm at 552 kPa). Energy Technology Labs (ETL) makes the Spa line of showerheads, which were also top performers in the AWWA survey. These rely on a venturi air induction process rather than lots of tiny holes, and they provide a pulsating flow that has the feel of a much higher water-use shower. Because there are no holes to clog, they are guaranteed for life against clogging. By the end of the year, ultra-efficient 1.5 gpm showerheads from ETL will be in 80% of Las Vegas hotel bathrooms, according to marketing director Christian Scheder of the company—evidence that acceptable performance is being achieved. Many ETL showerheads offer a lever to reduce the flow when shampooing for maximum conservation, and they are available in 2.5, 2.0, and 1.5 gpm (9.5, 7.6, and 5.7 lpm) ratings. Recently, the company introduced the Universal Spa line that can function at remarkably low water pressures—down to 3 psi (0.2 kg/cm2). This line is targeted not only toward Third World countries, but also high-rise apartment dwellers, who sometimes live with very low water pressure on upper floors.

 

Faucet aerators

Under the Energy Policy Act of 1992, kitchen and bathroom faucet aerators can have a flow rate of no more than 2.5 gallons (9.5 l) per minute at 80 psi. While the standard is no different for bathroom and kitchen faucets, water usage requirements for these uses are quite different. A much lower flow rate, as low as 1 gpm (4 lpm metric), is usually adequate for bathroom faucets. Some designs used in faucet aerators are surprisingly sophisticated. Chronomite Labs/Omni Products makes several faucet flow regulators that rely on laminar water flow to achieve the look and feel of a far higher flow rate. (The water is not aerated and looks like a solid stream.) The Rocky Mountain Institute has been using this product in their kitchen, and water expert Chaplin claims that with this model “your hands actually get wet faster.” Niagara and ETL also offer a complete line of kitchen and bathroom aerators with such features as on-off levers.

 

Water-efficient washing machines and dishwashers

After addressing water use by toilets and showers, clothes washing is typically the largest water consumer in homes. Here, the new generation of horizontal-axis washing machines offers tremendous opportunity for water savings. Frigidaire, Maytag, and Amana have all recently introduced (or are about to introduce) advanced, water-conserving washers, and several European horizontal-axis washers have been available here since the 1980s (see EBN Vol. 6, No. 4).

While the potential for savings is not quite as great, dishwashers are also quite variable in their water consumption. Some European and advanced domestic models use as little as one-half as much water as a typical, older American model.

Metering

Metering water use may seem obvious as a water conservation strategy, but remarkably two major U.S. cities are still largely without it. New York City began installing meters on residential buildings only in 1988 and has now metered about 75% of single-family homes and 25% of apartment buildings. The metering program should be completed next year, according to Warren Liebold of the city. Chicago is still largely without metering but is expected to begin such a program soon. Most other cities are fully metered.

Reduced water pressure

Irrigating parking lots is not an effective water conservation strategy.

Source: Texas Agricultural Extension Service
Reducing the water delivery pressure can save water in several ways: it can reduce the flow rate of older faucets and showers directly, and it can reduce wasted water through leaks. Reducing delivery pressure from 100 psi to 50 psi (90 kPa to 345 kPa) will reduce water use of fixtures by about a third. Pressure-reducing valves can be installed in individual buildings, or (in some cases) pressure can be reduced throughout a municipality.

Xeriscaping

Landscape irrigation accounts for roughly 32% of residential water use nationally. In the West (where water is generally more limited) outdoor water use is generally much greater than in the East. Xeriscaping is a landscaping approach that minimizes water use through use of regionally appropriate, drought-tolerant plants, mulching, and water-conserving irrigation practices. Interest in xeriscaping is greatest in western and southwestern parts of the U.S., but more than 40 states have initiated xeriscaping projects, including many in areas that are rarely thought of as being dry.

Conventional turfgrass has high water requirements, and a number of areas now restrict the lawn area around buildings. With new residential development, for example, Tucson permits only 10% of the landscape area to be planted in lawn. The town of Southampton, on Long Island, New York, permits only 15% of the landscape area to be lawn—but the concern here is leaching of pollutants into the groundwater.

Interestingly, recent research in Denver has shown that the best intentions to conserve with advanced outdoor watering systems may backfire. Timers that control how long an outdoor irrigation system is on, for example, can actually increase overall water use if the timer is not adjusted regularly based on actual needs. “The real key is the guy that takes care of it,” says Chaplin of RMI.

 

The Second Time Around —Wastewater Recycling

In addition to water conservation as a strategy for ensuring sustainable water supply, we can also consider various ways of reusing water. Small-scale systems to use graywater for landscape irrigation provide one example of this approach (see EBN Vol. 4, No. 2). Recycled wastewater with a higher level of treatment is used in some areas for agricultural irrigation (Israel now relies on wastewater for 30% of its irrigation needs) and various resort operations, including golf course irrigation and snowmaking.

At the end of July, the governor of California signed into law a bill that encourages the use of treated wastewater for toilet flushing in certain buildings. This landmark legislation, which was passed unanimously by both houses of the California Legislature, provides for the use of dual piping in certain types of commercial buildings (including commercial office and retail buildings, theaters, auditoriums, schools, prisons, military barracks, apartments, and hotels). The law permits a public agency to require the use of treated wastewater for toilet and urinal flushing. The measure is projected to save the state roughly one million acre-feet (1.2 billion m3) of potable water by the year 2010.

Harvesting Rainwater

While really a supply-side rather than a demand-side (conservation) measure, collecting and using rainwater can be an effective way to reduce pressure on conventional water supplies. For more on this approach, see the in-depth feature article on the topic in EBN Vol. 6, No. 5.

Final Thoughts

Coming to grips with our freshwater consumption is a high priority if we hope to move in the direction of sustainability. Each and every one of us, whether architects, developers, small-scale builders, or planners, has a role to play in water conservation. A number of specific strategies for water conservation are outlined in the checklist above.

 

For more information:

Christian Scheder

Energy Technology Laboratories

2351 Tenaya Drive

Modesto, CA 95354

800/344-3242

209/529-3546, 209/529-3554 (fax)

www.savewater.com

Kohler Company

444 Highland Dr.

Kohler, WI 53044

920/457-4441, 920/459-1656 (fax)

www.kohlerco.comLast Oasis by Sandra Postel

(W. W. Norton & Co., Inc., 1992)

Microphor, Inc.

452 East Hill Road

Willits, CA 95490-1460

800/358-8280

707/459-5563, 707/459-6617 (fax)

John Calvert

Mister Miser

4901 North 12th Street

Quincy, IL 62301

217/228-6900, 217/228-6906 (fax)

www.adams.net/~mwpatern/mrmiser.htmNiagara Conservation Corp.

45 Horse Hill Rd.

Cedar Knolls, NJ 07927

800/831-8383

201/829-0800, 201/829-1400 (fax)

Chronomite Labs/Omni Products

1420 West 240th Street

Harbor City, CA 90710

800/447-4962

310/534-2300, 310/530-1381 (fax)

WateReuse Association of California

915 L Street, Suite 1000

Sacramento, CA 95814

916/442-2746, 916/442-0382

 

 

Published September 1, 1997

(1997, September 1). Water: Conserving This Precious Resource. Retrieved from https://www.buildinggreen.com/feature/water-conserving-precious-resource